喜报丨国际关系学院学子斩获“第十届中国大学生公共关系策划创业大赛”10项荣誉
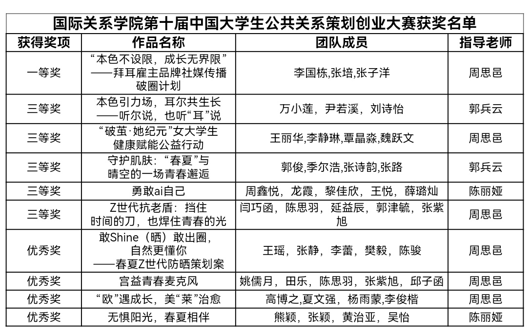
近日,“第十届中国大学生公共关系策划创业大赛”成绩正式公布。国际关系学院学子凭借专业素养、创新思路,获得了亮眼的成绩,共斩获一等奖1项、三等奖5项、优秀奖4项,总计10项荣誉。
“中国大学生公共关系策划创业大赛”由中国国际公共关系协会(CIPRA)主办,创办于2006年,每两年举办一届。本届大赛主题为“AI赋能 融合发展”,以“AI为爱”为核心理念,秉持“探索实验、创新分享、发现人才、促进就业”的大赛宗旨,引领当代大学生聚焦新时代品牌传播,有机整合跨领域技术协同创新与跨文化传播,搭建产学研一体化平台,全方位释放育人价值。
国际关系学院始终致力于培养新文科复合型人才,注重培养学生的国际公关素养,不仅在学生培养方案中设计了公共关系学课程,还将公关类专业赛事作为实践教学的重要内容。“第十届中国大学生公共关系策划创业大赛”公告正式发布后,学院积极动员学生参加,与新闻传播学院共同承办了大赛校园巡讲会,助力学生在实战中切实做到“以赛促学”,真正实现全面发展。

供稿:国际关系学院 高博之
审核:陈丽娅